IIFT International Business and Management Review Journal
issue front

Suresh Vasani1, Nishita Thakrar2 and Ahmed Mahdi Abdulkareem3

First Published 8 Dec 2025. https://doi.org/10.1177/jiift.251398932
Article Information Volume 3, Issue 1 July 2025
Corresponding Author:

Suresh Vasani, Institute of Commerce, Nirma University, Ahmedabad, Gujarat 382481, India.
Email: suresh.vasani@nirmauni.ac.in; vasanisuresh456@gmail.com

1Institute of Commerce, Nirma University, Ahmedabad, Gujarat, India

2Department of Commerce and Management, Atmiya University, Rajkot, Gujarat, India

3Accounting Department, Alkunooze University College, Basra, Iraq

cc img

Creative Commons Non Commercial CC BY-NC: This article is distributed under the terms of the Creative Commons Attribution-NonCommercial 4.0 License (http://www.creativecommons.org/licenses/by-nc/4.0/) which permits non-Commercial use, reproduction and distribution of the work without further permission provided the original work is attributed.

 

Abstract

In the food service industry, both the quality of products and the standard of service are vital in determining customer perceptions and satisfaction levels. This study aims to explore the major factors that affect service quality in Indian restaurants and examine their influence on customer satisfaction (Berezina, 2010, International Journal of Contemporary Hospitality Management, 24[7], 99–1010). The study seeks to assess service quality and customer satisfaction levels through the application of factor analysis, correlation and regression techniques. Data were collected from 630 randomly selected customers, and the analysis was conducted using IBM SPSS Statistics 24 and AMOS (Adriatico, Razalan, Pagbilao, Afalla, & Dela Cruz, 2022, Academic Journal of Interdisciplinary Studies, 11[3], 30). The key service quality dimensions were classified into four categories: Process-related (take-away order system, order tracking, food preparation time), people-related (customer focus, peer influence, special attention to customer needs), physical environment (walking space, restaurant design, directional signage) and performance-related (food temperature, presentation, portion size) (Abdul Razak, Mohd Aminuddin, & Ghazali, 2019, Progressing Beyond and Better: Leading Businesses for a Sustainable Future, European Publisher). Weighted means were employed to describe service quality and customer satisfaction, while multiple regression analysis was used to determine the predictors of satisfaction. A structured model was then developed to offer a framework for enhancing service quality in the restaurant sector. Focusing on these critical dimensions enables businesses to improve customer satisfaction, foster loyalty and achieve sustained success.              

Keywords

Customer satisfaction, food service, service quality factors, physical environment, people, performance

Introduction

The restaurant sector inside the hospitality industry is undergoing a range of transformations in an exceedingly competitive landscape. Customers are now placing better emphasis on factors such as the quality of food (FQ), the excellence of restaurant services (RSQ) and the overall physical environment (PEQ) provided by fast food establishments. A single disappointing encounter can prompt consumers to swiftly switch to alternatives. As a result, fast food restaurants are compelled not only to draw in fresh patrons but also to maintain the loyalty of their current clientele. Within Pakistani culture, there is an increasing inclination to frequent fast food restaurants for social gatherings with friends, family and colleagues (Berezina, 2010). Quality holds significant importance, especially when assessing the service quality of food, as it constitutes a crucial component of any product. The success of organisations hinges on their ability to attract a satisfactory customer base. Service quality becomes a distinguishing factor in comparison to other services, as it directly contributes to customer contentment. In essence, customer satisfaction emerges as the pivotal determinant for the success of firms that prioritise service quality as their foremost factor for achieving success (Hsinkuang et al., 2019). The progression of information technology holds a significant role in driving both societal advancement and economic expansion. It serves as a substance for innovation and the emergence of new ventures. The utilisation of computers and interconnected systems has dramatically amplified both the volume and speed of information processing. The evolution of the Internet has brought about a transformation in the way businesses communicate, while also establishing a foundation for electronic commerce, thereby reshaping approaches to marketing, advertising and product distribution. The continual evolution of information technology has revolutionised operational paradigms across various sectors, including the hospitality industry. Within the realm of lodging, the implementation of technological solutions has been acknowledged for its contribution to gaining a competitive edge, enhancing productivity, improving financial performance and expanding guest services (Ali et al., 2015). It is widely recognised that within the service industry, customers possess a restricted set of criteria to assess the quality of services, in contrast to products. This situation is particularly evident in the hospitality sector, where the tangible cues of the physical environment and the perceived pricing play a significant role in evaluating service excellence and cultivating customer contentment. In connection with this, a study by Martin and his associates in 2008 underscored that the emotions encountered within a service environment have the potential to influence a customer’s perceptions and judgments regarding their level of satisfaction. Hence, considering the standpoint of service providers, enhancing the physical environment can enhance perceptions of value for the price and can evoke emotional responses in customers, ultimately leading to an augmentation in customer satisfaction (Adriatico et al., 2022). Scholars have approached the concept of customer satisfaction from various angles. The optimal method for assessing satisfaction has been a subject of considerable debate.This prompts an inquiry: Does the methodology for gauging customer satisfaction hold significance? Specifically, could the determinants of customer satisfaction yield different outcomes based on the chosen conceptualisation and measurement of satisfaction? Furthermore, this study explores whether the relationship between customer satisfaction and customer-related outcomes, such as word of mouth, depends on the measurement approach used. To address this, it examines two alternative metrics for assessing customer satisfaction—overall satisfaction and relative satisfaction. Notably, a relative approach might offer a more potent indicator of repeat purchases. Nevertheless, it is worth noting that only a limited number of studies have thus far delved into the realm of relative satisfaction (Abdul Razak et al., 2019). If we consider the problems, then restaurant owners face tasks in inventory management, including uncontrolled stock waste, employee theft and inconsistent warehouse locations. To avoid losses, it is crucial to identify and prevent internal theft. Franchise restaurants often have numerous places or warehouses, making it problematic to address issues at different locations. To retain customers, a persistent approach, an easy customer experience and social media engagement are essential. Retaining customers is crucial for producing revenue and retaining customers. What factors are considered by consumers with special reference to service quality in tune with performance factors? (Murad, 2015). The key critical problems identified in the literature include the inconsistent impact of service quality dimensions (tangibility, reliability, empathy, assurance, responsiveness) on customer satisfaction across different demographics and restaurant types, as highlighted in studies like Abdul Razak et al. (2019) and Murad (2015). Additionally, demographic factors such as age significantly influence service quality perception, as seen in Lee et al.’s (2012) findings, making it challenging to apply a uniform strategy. The gap between online and offline service satisfaction, particularly in light of increasing digital services, poses another issue, as noted by Zibarzani et al. (2022). Furthermore, post-pandemic challenges, including the need for service innovation, are evident in studies like Villanueva et al. (2023), where restaurants struggle to meet evolving customer expectations. Based on these problems, the research objectives are to identify key service quality dimensions that consistently impact customer satisfaction across demographics, examine how demographic factors influence service quality perception, explore the relationship between online and offline service quality, and develop strategies for service quality innovation in the post-pandemic restaurant environment (Putta, 2023). Based on the observation, in the fast food sector within the hospitality industry, rapid transformations driven by competitive pressures and evolving customer expectations demand an understanding of critical service quality dimensions—food quality, service excellence and the physical environment—that influence customer satisfaction. However, there is a gap in how these factors affect satisfaction across demographics, particularly in the context of Pakistani culture, where fast food establishments have become popular for social gatherings. This study aims to address these gaps by exploring the influence of various service quality dimensions on customer satisfaction, using the SERVQUAL framework to examine both online and offline service experiences. The study is significant for fast food restaurant managers as it provides insights for retaining customers by enhancing service quality, especially in the post-pandemic era, where customer expectations and competitive dynamics have shifted. Using a survey-based methodology, this research seeks to generate findings that inform strategies for achieving sustained customer satisfaction and loyalty. The structure of this article is organised to systematically address the research objectives. The second section provides a comprehensive review of the relevant literature, discussing the role of service quality dimensions such as food quality, service excellence and physical environment in driving customer satisfaction, with specific reference to the fast food industry and cultural context in Pakistan. The third section details the methodology, explaining the research design, sampling techniques and data collection methods, specifically the application of the SERVQUAL framework to measure both online and offline service quality perceptions. The fourth section presents the empirical findings, examining how different service quality factors impact customer satisfaction across various demographic groups and analysing the relationship between customer satisfaction and loyalty. The fifth section discusses the implications of the findings, offering insights into how fast food restaurants can enhance service quality and retain customers amid evolving post-pandemic challenges. Finally, the sixth section concludes the article, summarising the study’s contributions, limitations and suggestions for future research directions.

Literature Review

In this section, the relationship between service quality dimensions and customer satisfaction in the fast food sector is examined, with a focus on identifying gaps and critically assessing existing findings. Studies, such as those by Adriatico et al. (2022), reveal that while fast-casual dining establishments meet customer expectations to a degree, service quality alone may not be a reliable predictor of customer loyalty, highlighting the need for a broader approach to understanding satisfaction. Abdul Razak et al. (2019) find responsiveness and tangibility as primary drivers of satisfaction in Malaysian local restaurants, whereas other dimensions like reliability and assurance are less influential, raising questions about the consistency of these service factors across different settings and cultures.

Murad (2015) further emphasises that customer loyalty in Pakistani restaurants is significantly impacted by specific service dimensions, yet the study’s focus on limited demographic groups suggests that broader conclusions may require more diverse sampling. Research by Rajput and Gahfoor (2020) identifies revisit intention as a key outcome of satisfaction in fast food contexts, yet they observe that word-of-mouth influence on revisit intentions is weak, challenging assumptions about social influence in customer retention strategies. Similarly, Putta (2023) demonstrates that tangible factors most strongly influence satisfaction, but the study lacks an examination of how other factors, like empathy or assurance, perform over time. Moreover, studies such as Villanueva et al. (2023) and Zibarzani et al. (2022) reveal emerging post-pandemic challenges, such as the increased demand for innovation and the growing influence of online service quality. However, the limited scope of these studies to specific geographical areas underscores the need for broader, cross-cultural research to generalise findings. Hsinkuang et al. (2019) and Harr (2008) address demographic variations in service quality perception, particularly highlighting differences in senior versus younger customer satisfaction in dining settings. Yet, these studies primarily focus on high-end dining experiences, limiting their applicability to fast food or fast-casual sectors. This review identifies a critical need for further research on the interplay between online and offline service quality factors, particularly given the increasingly digital landscape of customer engagement post-pandemic. Moreover, demographic diversity in sampling remains limited, which hinders generalisability across cultural and age groups. The literature also indicates gaps in understanding relative satisfaction, as proposed by Dick and Basu (1994), as a potentially more accurate predictor of repeat business. This critical review suggests that future studies should not only examine these gaps but also incorporate multi-dimensional analyses to better capture the nuanced influences on customer satisfaction and loyalty in fast food settings. Adriatico et al. (2022) assess service quality and customer satisfaction in two fast-casual dining restaurants located in Nueva Vizcaya, Philippines. Using a modified SERVQUAL instrument and weighted mean analysis, the research measured both service quality and satisfaction levels. The findings revealed that the fast-casual restaurants successfully met customer expectations, delivering commendable service quality. Key factors influencing customer satisfaction included the restaurant’s physical design, pricing of products and responsiveness of the staff (Adriatico et al., 2022). Abdul Razak et al. (2019) report that the restaurant business has evolved due to changing customer preferences and demands. Entrepreneurs must be flexible and adaptable to meet these changes to maintain customer satisfaction and loyalty. This study investigates key dimensions of service quality in local restaurants in Bukit Jelutong, Malaysia. A survey of 238 customers revealed that only responsiveness and tangibility were supported, while assurance, empathy, price and reliability were significant. This suggests further investigation into service quality factors and suggests that managers consider strategies to sustain and maintain customer satisfaction (Abdul Razak et al., 2019). Murad (2015) examines service quality and its impact on customer satisfaction in the Pakistani restaurant industry. The study explores how various dimensions of service quality influence customer loyalty and perception. Using a questionnaire-based approach, data were collected from 152 respondents representing diverse demographic backgrounds. The findings indicate a significant relationship between service quality factors—tangibles, assurance, responsiveness, reliability and empathy—and customer satisfaction. Given the rapid growth of the restaurant industry in Pakistan, maintaining high levels of service quality and customer satisfaction is essential to ensure a positive and enjoyable dining experience (Murad, 2015). Rajput and Gahfoor (2020) examine the positive relationship between food quality, restaurant service quality, physical environment quality and customer satisfaction with revisit intention in fast food restaurants. Data were collected from 433 customers, and the findings indicate that word of mouth does not positively moderate the relationship between customer satisfaction and revisit intentions. The study underscores the importance of revisit intention as a crucial behavioural response in fast food restaurants (Rajput & Gahfoor, 2020). Putta (2023) found a significant positive relationship between service quality and customer satisfaction in restaurants. Tangible service quality had the most influence on customer satisfaction, followed by food quality, menu, reliability, assurance, responsiveness and empathy. Villanueva et al. (2023) report that the COVID-19 pandemic has led to a decline in fast-food restaurants, but innovation and recovery are crucial for their recovery. A study examining service quality, customer satisfaction and loyalty in Pasay City, Philippines, found that fast-food restaurants met customer expectations, but innovation had the lowest rating among other dimensions. The study suggests implementing innovative strategies to adapt to the new normal setting and remeasure service quality to develop innovative strategies without compromising customer satisfaction (Villanueva et al., 2023). Hsinkuang et al. (2019) review existing literature on customer satisfaction and key influencing factors within the restaurant service context through a meta-analysis approach. A conceptual framework was developed to examine the interrelationships among these factors. The meta-analysis incorporated 35 research studies published in leading tourism and hospitality journals and was tested using data from 334 respondents across three traditional restaurants in Ho Chi Minh City, Vietnam. The results highlight that the accuracy of meta-analytic findings holds significant implications for both academic research and industry practice, offering valuable insights and directions for future studies (Hsinkuang et al., 2019). Harr (2008) explores customer satisfaction in Singapore’s fine dining restaurants, focusing on service dimensions such as assurance, empathy and tangibles. The findings suggest that these dimensions positively influence customer satisfaction, and recommendations are made for restaurateurs to improve their services to achieve higher levels of satisfaction . Alaa and Som (2015) examine staff restaurant processes and their relationship with service quality (SQ) and total quality management (TQM) in the hotel industry. It introduces a new SQ measurement model that incorporates staff performance, making it more comprehensive and better reflecting actual SQ situations (Alaa & Som, 2015). Zibarzani et al. (2022) aim to explore consumer satisfaction and preferences for restaurants during the COVID-19 crisis using online reviews. A hybrid approach was developed, combining clustering, supervised learning and text mining techniques. Decision trees were used to cluster customer preferences, while latent Dirichlet allocation (LDA) was employed for textual data analysis. A theoretical model was constructed to examine the relationships between restaurant quality factors and customer satisfaction using partial least squares (PLS) techniques. The study evaluated this approach using a data set from the TripAdvisor platform. Future research directions are suggested based on the study’s limitations (Zibarzani et al., 2022). Zygiaris et al. (2022) examine the impact of service quality on customer satisfaction in the post-pandemic auto care industry. The study found that empathy, reliability, assurance, responsiveness and tangibles significantly contribute to customer satisfaction. Workshops must recognise these factors and provide personal attention, friendly greetings, timely delivery and clear communication of services. Proper service quality is aided by prompt services (Zygiaris et al., 2022). Zhou et al. (2019) investigate the influence of service quality on customer satisfaction in the post-pandemic auto care industry. The findings reveal that empathy, reliability, assurance, responsiveness and tangibles all play a significant role in shaping customer satisfaction. Auto care workshops should focus on these key factors by offering personalised attention, friendly interactions, timely service delivery and clear communication about their offerings. Maintaining high service quality is further strengthened through efficient and prompt service (Zhou et al., 2019). Lee et al. (2012) explore how senior citizens perceive restaurant services and how their perceptions differ from those of younger customers. The findings reveal notable differences in satisfaction levels between older and younger diners, although no significant relationship was found between satisfaction and perceived service quality. The research provides valuable insights for restaurant managers and can guide the development of effective marketing strategies aimed at attracting and retaining senior customers (Lee et al., 2012). Hong and Prybutok (2008) aim to develop a model and metrics to measure service quality in fast-food restaurants (FFRs). The modified SERVPERF instrument was administered to college students at a south-western university. The study found that five dimensions positively influence service quality perception, and that service quality and customer satisfaction are important antecedents of customer intention. However, no significant relationship was found between service quality and customer satisfaction. Food quality is a significant factor in satisfaction. FFR managers should focus on monitoring and improving service quality and food quality to drive repurchases (Hong & Prybutok, 2008). Zibarzani et al. (2022), using a data set gathered from the TripAdvisor platform, assessed the proposed methodology. Considering the study’s limitations, the results of the two-stage methodology were analysed, and recommendations for future research were provided (Zibarzani et al., 2022).Managers should prioritise key food quality characteristics that enhance customer satisfaction and encourage repeat business in the restaurant industry. Namkung and Jang (2007) argue that social conformity theory falls short when consumers experience quality and satisfaction, as word of mouth does not impact their intention to revisit. Rajput and Gahfoor (2020) evaluated an approach using TripAdvisor data set, discussed outcomes and suggested future research directions (Zibarzani et al., 2022). The hypotheses in your research on service quality and customer satisfaction are supported by multiple studies in the literature.


H1: There is no association between service quality factors with respect to demographic factors.

This hypothesis is partially aligned with Lee et al.’s (2012) study, which found no significant relationship between satisfaction and perceived service quality among senior citizens, indicating that service quality perception may not always be influenced by demographic factors. Similarly, Harr (2008) suggested that service dimensions like assurance and empathy have a positive impact on customer satisfaction across demographics, but did not emphasise strong demographic variance.

H2: There is an effect of demographic factors on service quality factors.

Contrarily, studies like Abdul Razak et al. (2019) indicated that responsiveness and tangibility were the only factors supported across demographics, while other factors like reliability and assurance differed. This suggests that demographic factors can influence how customers perceive service quality, as shown by differences in expectations across regions or age groups.

H3: There are positively associated service quality factors with respect to online and offline service quality satisfaction.

Zibarzani et al. (2022) explored online reviews to evaluate customer satisfaction and highlighted that online service quality (e.g., response time, clarity) is a significant predictor of customer satisfaction, much like traditional service dimensions. Additionally, Zhou et al. (2019) confirmed a positive relationship between e-service quality and customer satisfaction in telecom settings, supporting this hypothesis across different service contexts.

Methodology

In this section, a quantitative approach is adopted to examine the relationship between service quality dimensions and customer satisfaction within the Indian restaurant industry. The study utilises a descriptive survey design supported by a structured questionnaire based on the SERVQUAL model. This model assesses five key dimensions of service quality: Tangibility, reliability, responsiveness, assurance and empathy. The questionnaire includes both demographic items (such as age, gender, income level and dining frequency) and Likert-scale statements (ranging from 1 to 5) to measure customer perceptions of service quality and satisfaction. Data will be collected through a combination of online and offline surveys to ensure participation from respondents with and without Internet access. Online surveys will be distributed through Google Forms, while paper-based questionnaires will be provided in select restaurants (Simonin, 1999). For analysis, we have used IBM SPSS Statistics 24 and AMOS. Descriptive statistics will summarise respondent demographics and overall service quality perceptions. Factor analysis will identify key service quality dimensions, while multiple regression analysis will examine the predictive relationships between these dimensions and customer satisfaction. Correlation analysis will further explore the impact of demographic factors on service quality perceptions. The study targets customers across India, specifically those who have recently dined in or ordered from restaurants. A stratified random sampling method will ensure diverse representation across demographic segments and restaurant types (e.g., fast food, casual dining, fine dining), aiming for a sample size of 600–650 respondents. Data collection will focus on metropolitan areas like Delhi, Mumbai, Bengaluru and Hyderabad to capture a range of cultural and dining preferences. Alternative methods could also be considered for a broader understanding of customer satisfaction dynamics. For instance, a qualitative approach, such as in-depth interviews or focus groups, would allow for detailed insights into individual customer experiences. Additionally, longitudinal studies could track customer satisfaction over time, providing insights into how service quality perceptions evolve with changing dining trends (Robson et al., 2008). In addition, to ensure the model’s validity and reliability, we assessed the scale’s ability to accurately capture the intended construct. In other words, this indicates that the measurement items adequately represent the underlying concept (Sekaran, 2006).    Content validity was established in two stages. First, the questionnaire items were reviewed and refined by several marketing experts to ensure clarity and relevance. Second, constructive feedback on the comprehensibility of the items was obtained from 100 respondents who completed the questionnaire. Factor analysis was then used to assign the items to their corresponding factors (Fornell & Larcker, 1981). Composite reliability (CR) p is calculated for each construct using PLS structural equation modelling and Cronbach’s coefficient α (Cronbach, 1951).

Results and Discussion

In Table 1, Cronbach’s alpha was used to assess the internal reliability of the four items that are process-related factors, people-related factors, the physical environment of the restaurant and performance factors. Cronbach’s alpha for the overall scale was 0.82, according to the results. The final reliability of the resulting four-item scale was considered acceptable, α = 0.82.

In Table 2, researchers obtained data from 630 respondents in this study, 274 (43.5%) of whom were female and 356 (56.5%) were male. The bulk of investors was between the ages of 19 and 33, with 305 (48.4%) respondents falling into this category. Only 27 (4.3%) of those polled were between the ages of 29 and 33. More than 122 (19.4%) responders were over the age of 34. Researchers

Table 1. Results and Interpretation of Reliability Statistics.

Source: Self-constructed from the questionnaire data.

 

Table 2. Results and Interpretation of Demographic Factors.

Source: Self-constructed from the questionnaire data.

 

discovered that the bulk of respondents, 387 (61.4%), were unmarried, followed by married respondents, 222 (35.2%), when they examined the marital status of the respondents. Only 21 (3.3%) of the respondents were in a relationship. In terms of occupation, 258 (41%) of respondents were retired, followed by salaried people (169) (26.8%). In the case of the monthly income majority, 413 (65.6%) of respondents had a monthly income of less than 30,000, followed by 105 (16.7%) with a monthly income of 30,000–50,000. There were 57 (9%) respondents earning 70,000 or higher.

In Table 3, customers’ perceptions of restaurant dining experiences—shaped by products, facilities and ambience—are closely tied to their emotions and psychological needs. The concepts of customer satisfaction and service quality have long been central to restaurant industry management. Research on these key drivers of business success has evolved considerably within the tourism and

Table 3. Results and Interpretation of Weighted Average Means of Service Quality Factors.

Source: Self-constructed from the questionnaire data.

Note: The yellow-shaded cells highlight the service quality factors that received the highest Weighted Average Mean (WAM) within their respective categories. These values represent the most influential or most strongly perceived factors by customers in shaping their restaurant dining experience. By shading these top-scoring items, the table allows readers to quickly identify the dimensions of service quality that customers consider most important whether related to processes, people, physical environment, or performance. Emphasising these top-ranked variables makes it easier to interpret the results and recognise key priority areas for restaurant managers seeking to improve customer satisfaction and overall service quality.

 

hospitality sectors. In particular, the hotel and tourism industries place strong emphasis on delivering exceptional customer service, recognising it as a vital source of competitive advantage (Shyju et al., 2023). The ability of an organisation to satisfy quality benchmarks and surpass customer expectations of service quality is essential to the survival and development of the tourism and hospitality industries. Since 2006, there has been a continuous increase in the number of publications on the service quality factors in the restaurant industry, highlighting the importance of the study topic once again in this article (Hair et al., 2016).

Before developing the model, several validation tools were applied to ensure its robustness. The convergent validity of the measurement model (outer model) was assessed using CR to evaluate internal consistency, individual indicator reliability and average variance extracted (AVE) (Nunnally, 1978). Indicator reliability measures the extent to which an item’s variance is explained by its corresponding construct. Outer loadings were used to assess this reliability. Higher loadings (e.g., 0.70 or above) indicate strong shared variance between the item and its construct. The CR values for all latent variables were found to exceed 0.80, confirming a high level of internal consistency (Fornell & Larcker, 1981).

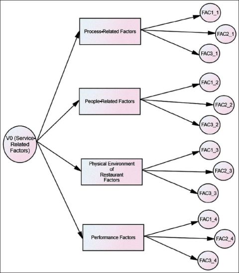
In Figure 1, the researcher has selected 12 factors from the 37 factors in the preceding picture, which correspond to restaurant service quality factors. The researchers chose service quality parameters to establish, which factors the restaurant sector must consider for maximum customer satisfaction. Researchers conducted factor analysis to discover the 12 factors that are important. ChatGPT said: The study identifies four key dimensions influencing customer satisfaction. Process-related factors include the take-away order system, order tracking system and food preparation time. People-related factors involve attention to customers’ special requests, the influence of peer groups and efforts to make customers feel valued. Physical environment factors encompass walking space, restaurant architecture and directional signage. Performance-related factors refer to appropriate food temperature, food presentation and portion size. The findings reveal that the take-away order system is a particularly significant factor for customers, highlighting the need for restaurants to focus on enhancing the efficiency and quality of their take-away services. The order tracking system is also an important factor, because they are considered, and time for the food and its preparation is a significant factor. People-related elements in the industry must focus on particular requests and comments from customers to make them feel like special clients. While visiting a restaurant, the staff of the restaurant must focus on it; thus, the restaurant sector must provide training to employees on how to manage clients in the restaurant. If we look at the physical environment of the restaurant, we can see that walking space, restaurant architecture and directional signals are all highly important considerations for the restaurant sector. When we go to a restaurant, we focus on the walking space, the signal for the parking direction and the signal in the restaurant at that location. So here the restaurant has to focus on the food preparation and the temperature of the food; if it is cold, then they do not like the food, so they have to concentrate more on the food and their time.

In Figure 2, customer satisfaction encompasses pleasure and well-being. Consumer satisfaction grows as a result of receiving what the consumer expects from the service. Customer satisfaction is widely studied in the fields of consumer behaviour and social psychology. Customer satisfaction is defined as ‘the customer’s particular assessment of the consumption experience, based on convinced associations between the customer’s perceptions and objective product characteristics’ (Pizam et al., 2016). Customer satisfaction is the degree to which a consumption experience elicits positive emotions. Customer satisfaction is

Figure 1. Result of Factor Analysis with Reference to Restaurant.

Source: Self-constructed from the questionnaire data.

 

defined as ‘a comparison of the level of product or service performance, quality, or other outcomes perceived by the consumer with an evaluative standard’ (Westbrook & Oliver, 1991). Customer satisfaction is defined as a customer’s comprehensive opinion of an experience. Client satisfaction is a result of meeting the needs of the client. Customer satisfaction leads to increased recurrent purchase behaviour and referral intent (Prayag et al., 2017). Dissatisfied consumers are uncertain to return to the place (Alegre & Garau, 2010). A satisfying restaurant experience can increase the consumer’s desire to return. Customers generate positive word of mouth when they are satisfied with the brand and also receive excellent core offerings and high-quality service (Sivadas & Jindal, 2017).

Figure 2. Demographic Factors and Its Impact on Service-related Factors in Tune with Restaurant.

Source: Self-constructed from the questionnaire data.

 

Conclusion

This study provides critical insights into the service quality dimensions that drive customer satisfaction in the restaurant industry, specifically in the Indian context. By examining factors like take-away order management, customer attentiveness to special requests, physical layout and food presentation, the study sheds light on the multi-dimensional nature of service quality and its strong link to customer satisfaction. This research is significant as it addresses key operational aspects—process-related factors, people-related factors, physical environment and performance factors—that are often overlooked but are crucial for enhancing customer satisfaction in a competitive market. First, process-related factors: System for take-away orders, order tracking system and time for food preparation. Take-away orders: It is crucial to have a system in place for managing take-away orders. Orders placed over the phone, online through a website or app or in person at the restaurant may all fall under this category. This procedure can be made more efficient to assure accuracy and client satisfaction. Order management software: It is critical to implement software that keeps track of orders from the time they are placed until they are delivered or picked up. By doing so, errors may be avoided, orders can be tracked, and customers can get real-time updates on their orders. Kitchen efficiency: The amount of time spent cooking is crucial. To ensure that orders are produced fast without sacrificing quality, the kitchen staff should be well-trained, and workflows should be optimised. Second, people-related factors: Focus on customers’ special requests, peer group influence and making you feel special. Focus on special requests: The dining experience can be greatly improved by making sure staff members pay attention to and meet clients’ special requests or dietary restrictions. Peer group influence: To account for peer group dynamics, consider seating configurations that accommodate various groups, such as families, couples or bigger gatherings. Making customers feel special: Giving customers individualised care, such as remembering their names and preferences, may establish a deep emotional bond and make clients feel appreciated. Third, physical environment of restaurant: Walking space, architecture of the restaurant and signals for direction. Walking space: Make sure there is enough room among tables or sitting places so that customers and staff may move about without feeling crowded. For customers with disabilities, accessibility can be further enhanced by providing enough walking space. Architecture and interior design: The restaurant’s architecture and interior design should align with its theme, concept and target demographic. The ambience created by the decor, lighting and layout should complement the dining experience. Directional signage: Directional signage may enhance both the customer experience and safety by clearly and strategically placing signs that point to the toilets, emergency exits and particular parts of the restaurant. Fourth, performance factors: Food served at an appropriate temperature. Food presentation: Portion size of food in the restaurant. Food served at appropriate temperature: Temperature control: Food safety and flavour both depend on serving it at the proper temperature. Cold meals ought to be chilled, and hot dishes ought to be heated. This covers the right temperatures for cooking, serving and storing. Food presentation: Plating and garnishing: A diner’s opinion of a dish can be significantly influenced by how it is presented on the plate. A meal can be more aesthetically pleasing by paying attention to the plating, garnishing and arrangement of its components. Portion size: Portion sizes should match the menu’s description and cost while also satisfying customer expectations. The perception of value and consumer satisfaction might be affected by excessively large or small amounts. One limitation of this study is its geographic scope, as data collection was restricted to major Indian metropolitan areas. Future research could broaden this scope to include rural and semi-urban areas to explore any regional variations in service quality perceptions. Another limitation is the exclusive use of a quantitative survey design, which, while providing valuable statistical insights, may not capture the nuanced, qualitative aspects of customer experiences. Future studies could adopt a mixed-methods approach, integrating qualitative interviews or focus groups to explore customer sentiments more deeply. Additionally, the study’s focus on the SERVQUAL model and its traditional dimensions of service quality might not fully account for emerging customer expectations, particularly regarding digital service integration and sustainability practices. As the restaurant industry continues to evolve, future research should explore how digital innovations, eco-friendly practices and customisation options affect customer satisfaction. In conclusion, this study not only offers actionable insights for restaurant managers aiming to enhance service quality but also sets a foundation for further research into the dynamic relationship between service quality dimensions and customer satisfaction in diverse dining contexts. Overall satisfaction level with respect to the restaurant online and offline.

Pleasant and content feelings are components of customer satisfaction. When clients receive the service as expected, customer satisfaction grows. Customer happiness is a topic that is extensively studied in social psychology and consumer behaviour. ‘The customer’s subjective assessment of the consumption experience, grounded on certain associations between the customer’s perceptions and the objective characteristics of the product’, is how customer satisfaction is defined (Pizam et al., 2016). Customer satisfaction measures how positively a purchasing experience makes the consumer feel. ‘A comparison of the level of product or service performance, quality, or other outcomes perceived by the consumer with an evaluative standard’ is how customer satisfaction is defined (Westbrook & Oliver, 1991). Customer satisfaction is defined as a customer’s objective assessment of a particular experience. The result of meeting the needs of the consumer is customer satisfaction. Customers who are satisfied are more likely to make repeat purchases and recommend products to others (Prayag et al., 2017). Unhappy customers are hesitant to visit the establishment again (Alegre & Garau, 2010). A positive dining experience can increase a customer’s desire to return. Customers who are satisfied with the brand and also desire a great core offering and high-quality service create positive word-of-mouth marketing (Sivadas & Jindal, 2017).

Acknowledgement

The authors thank the respondents and all parties who have provided support so that this research can be completed properly.

Authors’ Contributions

Conceptualisation: SV, AH and NT; Methodology: SV; Formal analysis: SV; Investigation: SV and NT; Data curation: SV and AH; Writing – original draft: SV; SV; Writing – review & editing: NT and SV; Visualisation: NT and SV; Supervision: SV; Project administration: NT and AH.

Consent for Publication

Yes.

Data Availability Statement

The data that support the findings of this study are available from the corresponding author, SV, upon reasonable request.

Declaration of Conflicting Interests

The authors declared no potential conflicts of interest with respect to the research, authorship and/or publication of this article.

Funding

The authors received no financial support for the research, authorship and/or publication of this article.

References

Abdul Razak, N., Mohd Aminuddin, Z., & Ghazali, A. R. (2019). Service quality and customer satisfaction in restaurant industry using partial least square. In Z. Ahmad (Ed.), Progressing beyond and better: Leading businesses for a sustainable future (Vol. 88, pp. 218–225). European Proceedings of Social and Behavioural Sciences. European Publisher.

Adriatico, R. L., Razalan, A. M. A., Pagbilao, C. M. V., Afalla, B. T., & Dela Cruz, L. M. (2022). Service quality and customer satisfaction in dining restaurants: Inputs for tourism and hospitality curriculum enhancement. Academic Journal of Interdisciplinary Studies, 11(3), 30. https://doi.org/10.36941/ajis-2022-0065

Alaa, N. A., & Som, A. P. M. (2015). Service quality, customer satisfactions and restaurants’ performance appraisal in hotel industry. Advances in Environmental Biology, 9(3), 27–30.

Alegre, J., & Garau, J. (2010). Tourist satisfaction and dissatisfaction. Annals of Tourism Research, 37(1), 52–73.

Ali, F., Amin, M., & Ryu, K. (2015). The role of physical environment, price perceptions, and consumption emotions in developing customer satisfaction in Chinese resort hotels. Journal of Quality Assurance in Hospitality & Tourism, 17(1), 1–27.

Berezina, K. C. C. (2010). The impact of information security breach on hotel guest perception of service quality, satisfaction, revisit intentions and word-of-mouth. International Journal of Contemporary Hospitality Management, 24(7), 99–1010.

Cronbach, L. J. (1951). Coefficient alpha and the internal structure of tests. Psychometrika, 16(3), 297–334.

Fornell, C., & Larcker, D. F. (1981). Evaluating structural equation models with unobservable variables and measurement error. Journal of Marketing Research, 18(1), 39–50. https://doi.org/10.2307/3151312

Hair, J. F. Jr, Hult, G. T. M., Ringle, C., & Sarstedt, M. (2016). A primer on partial least squares structural equation modeling (PLS-SEM). Sage Publications.

Harr, K. K. L. (2008). Service dimensions of service quality impacting customer satisfaction of fine dining restaurants in Singapore [UNLV theses, dissertations, professional papers, and capstones]. http://dx.doi.org/10.34917/1910687

Hong, Q., & Prybutok, V. R. (2008). Determinants of customer-perceived service quality in fast-food restaurants and their relationship to customer satisfaction and behavioural intentions. Quality Management Journal, 15(2), 3550. https://doi.org/10.1080/10686967.2008.11918065

Hsinkuang, C., KuaChung, H., & Bich Dao, T. N. (2019). Service quality and customer satisfaction in restaurant industry in Vietnam—A comparison between meta-analysis and empirical study. Department of Business Administration, Nanhua University.

Lee, T. J., Cho, H., & Ahn, T. H. (2012). Senior citizen satisfaction with restaurant service quality. Journal of Hospitality Marketing & Management, 21(2), 215–226. https://doi.org/10.1080/19368623.2010.520822

Murad, S. M. A. (2015). Impact of service quality on customer satisfaction in Pakistan. Singaporean Journal of Business Economics, and Management Studies, 4(6), 71–81.

Namkung, Y., & Jang, S. C. (2007). Does food quality really matter in restaurants? It’s impact on customer satisfaction and behavioral intentions. Journal of Hospitality and Tourism Research, 31(3), 387–409.https://doi.org/10.1177/1096348007299924

Nunnally, J. C. (1978). Psychometric theory. McGraw Hill.

Pizam, A., Shapoval, V., & Ellis, T. (2016). Customer satisfaction and its measurement in hospitality enterprises: A revisit and update. International Journal Contemporary Hospitality Management, 28(1), 2–35.

Prayag, G., Hosany, S., Muskat, B., & Del Chiappa, G. (2017). Understanding the relationships between tourists’ emotional experiences, perceived overall image, satisfaction, and intention to recommend. Journal of Traveling Research, 56(1), 41–54.

Putta, S. S. (2023). Effect of service quality on consumer satisfaction in restaurants. International Journal for Research Trends and Innovation, 8(4), 1389–1399.

Rajput, A., & Gahfoor, R. Z. (2020). Satisfaction and revisit intentions at fast food restaurants. Future Business Journal, 6, 13. https://doi.org/10.1186/s43093-020-00021-0

Robson, M. J., Katsikeas, C. S., & Bello, D. C. (2008). Drivers and performance outcomes of trust in international strategic alliances: The role of organizational complexity. Organization Science, 19(4), 647–665 https://doi.org/10.1287/orsc.1070.0329

Sekaran, U. (2006). Research methods for business: A skill building approach. Wiley.

Shyju, P. J., Singh, K., Kokkranikal, J., Bharadwaj, R., Rai, S., & Antony, J. (2023). Service quality and customer satisfaction in hospitality, leisure, sport and tourism: An assessment of research in Web of Science. Journal of Quality Assurance in Hospitality & Tourism, 24(1), 24–50. https://doi.org/10.1080/1528008X.2021.2012735

Simonin, B. L. (1999). Ambiguity and the process of knowledge transfer in strategic alliances. Strategic Management Journal, 20(7), 595–623 https://doi.org/10.1002/(SICI)1097-0266(199907)20:7%3C595::AID-SMJ47%3E3.0.CO;2-5

Sivadas, E., & Jindal, R. P. (2017). Alternative measures of satisfaction and word of mouth. Journal of Services Marketing, 31(2), 119–130.

Villanueva, M., Alejandro, A., & Ga-an, M. (2023). Measuring the service quality, customer satisfaction, and customer loyalty of selected fast-food restaurants during the COVID-19 pandemic. Open Journal of Business and Management, 11, 1181–1207. https://doi.org/10.4236/ojbm.2023.113066

Westbrook, R. A., & Oliver, R. L. (1991). The dimensionality of consumption emotion patterns and consumer satisfaction. Journal of Consumer Research, 18(1), 84–91.

Zhou, R., Wang, X., Shi, Y., Zhang, R., Zhang, L., & Guo, H. (2019). Measuring e-service quality and its importance to customer satisfaction and loyalty: An empirical study in a telecom setting. Electronic Commerce Research, 19(3), 477–499.

Zibarzani, M., Abumalloh, R. A., Nilashi, M., Samad, S., Alghamdi, O. A., Nayer, F. K., Ismail, M. Y., Mohd, S., & Mohammed Akib, N. A. (2022). Customer satisfaction with restaurants service quality during COVID-19 outbreak: A two-stage methodology. Technology in Society, 70, 101977. https://doi.org/10.1016/j.techsoc.2022.101977

Zygiaris, S., Hameed, Z., Ayidh Alsubaie, M., & Ur Rehman, S. (2022). Service quality and customer satisfaction in the post pandemic world: A study of Saudi auto care industry. Frontiers in Psychology, 13, 842141. https://doi.org/10.3389/fpsyg.2022.842141


Make a Submission Order a Print Copy